【摘要】 随着冬奥会和亚冬会在我国陆续举办,带动了我国冰雪旅游政策、场地建设、人才体系、产品运营等冰雪产业链的全面完善,推动了冰雪产业的快速发展。冰雪经济未来或将成为我国内需消费的重要增长点,产业链上中下游将迎来发展机遇。冰雪产业链涵盖了从上游冰雪资源开发、装备生产, 到中游冰雪服务与运营,再到下游的冰雪消费及衍生经济等多个环节,形成了一个完整的产业生态系统。上市公司中有不少企业分别在冰雪产业的上中下游中均有所布局。 首届“冰超”将于2025 年12 月至2026 年3 月期间举办,是以群众体育项目为主,兼顾竞技性、娱乐性的省级综合性冰雪运动赛事。省体育局择优从各市(地)精心策划的冰雪赛事中选取100 项纳入省级“冰超”赛事体系,以省级百项赛事带动市县级千场赛事,构建省、市、县三级赛事矩阵,为群众参与冰雪运动带来新体验、新场景、新玩法。 |
【正文】
冰雪经济:万亿赛道的崛起。受到2022年北京冬奥热后续推动,我国冰雪运动持续升温,市场规模快速增长,2024年,中国冰雪产业规模达到9800亿元,同比增长10.8%,预计2025年我国冰雪产业规模将突破1万亿元。滑冰滑雪等冰雪运动项目已经从小众运动消费逐步迈向大众化消费,同时旅行+滑雪相结合,已经成为了一种新的休闲娱乐和度假方式,成为了冬季旅游生活全新的体验。
冰雪经济增长主要驱动因素:政策扶持、赛事推动、优质供给。从美、日的冰雪运动发展史来看,正是通过举办冬奥会等国际顶级赛事,实现了冰雪运动在该国的突破性进展。对于我国而言,大型赛事也是冰雪运动快速发展的助推器,为冰雪产业链的完善升级和冰雪运动的持续破圈注入了强大的动力。自2015年获得北京冬奥会赛事举办权后,国内陆续出台相关政策支持冰雪产业发展,国内冰雪经济进入快速发展阶段。截至 2024 年底,我国拥有各类冰雪运动场地2678个,其中,滑冰场地1764个,占比65.87%;滑雪场地914个,占比34.13%。
在2022-2023 冰雪季结束后,超过80%的雪场进行更新升级,从雪道、缆车添加到新建酒店、餐厅配套,从滑雪器材更新到增加夜场滑雪服务等各类硬、软件服务等,以便在冰雪季满足更多消费者的需求,提高冰雪季接待规模和收入水平。
“尔滨”出圈背后的冰雪旅游经济。冬奥会后冰雪旅游和冰雪运动持续升温,哈尔滨凭借着丰富的冰雪资源、高性价比的旅游体验和贴心细致的旅游服务,成功在“2024年冰雪旅游十佳城市”中位列榜首。哈尔滨旅游能够火爆的主要原因来自于政策的扶持,景区成熟且性价比高和社交平台上的积极宣传。
图:中国冰雪产业链结构 |
|
来源:江海证券、九方金融研究所 |
2024年,中国冰雪产业规模达到9800亿元,同比增长10.8%,预 计2025年我国冰雪产业规模将突破1万亿元。
图:我国冰雪产业市场规模快速增长(亿元) |
|
来源:招商证券、九方金融研究所 |
从参与冰雪运动类型来看,居民参与民俗冰雪活动的人数最多且消费中占比最大。从人数看,“民俗冰雪运动”参与率为 12.87%,为所有项目中最高;其次是“冰雪观赏体验类活动”,参与率为10.02%;“冰雪运动项目”参与率为7.28%;“陆地冰雪运动项目”参与率为3.62%。
图:2024-2025不同冰雪运动消费占比 |
|
来源:江海证券、九方金融研究所 |
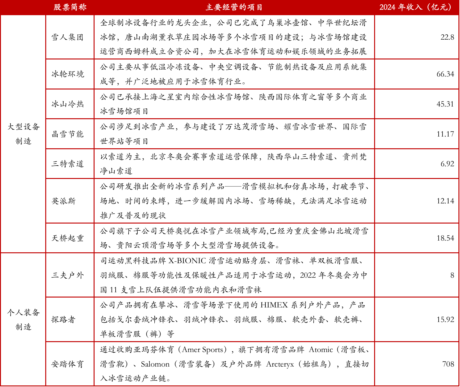
上游滑雪场设备主要包括造雪机、飘雪机、索道、缆车、魔毯、安全网等。 冰场设备主要包括制冰机、浇冰车、防撞垫等等设备。冰雪场设备在欧洲、 北美起步较早,技术实力强,具有较大的优势,但产品价格较高。国内制造 企业正逐步打破国外品牌垄断,推动自主品牌突破发展,不断提高市场份额。
图:冰雪产业上游相关上市公司 |
|
来源:江海证券、九方金融研究所 |
中游冰雪运动服务和运营主要包括冰雪场地运营、冰雪活动和冰雪服务等, 资产相对较轻,运营成本高。上市公司中涉及冰雪场地运营公司主要有大连圣亚、西域旅游和长白山,赛事举办公司主要有中体产业。
图:冰雪运动服务和运营相关上市公司 |
|
来源:江海证券、九方金融研究所 |
冰雪产业下游主要是和消费者相关的各类旅游运营平台,包括OTA,旅行社等分销平台。
图:冰雪运动下游相关上市公司 |
|
来源:江海证券、九方金融研究所 |
参考研报
20250922-江海证券-行业深度报告-社会服务行业:冰雪经济迎来快速增长期
免责声明 本报告仅提供给九方金融研究所的特定客户及其他专业人士,用于市场研究、讨论和交流之目的。 未经九方金融研究所事先书面同意,不得更改或以任何方式传送、复印或派发本报告的材料、内容及其复印本予以任何第三方。如需引用、或经同意刊发,需注明出处为九方金融研究所,且不得对本报告进行有悖于原意的引用、删节和修改。 本报告由研究助理协助资料整理,由投资顾问撰写。本报告的信息均来源于市场公开消息和数据整理,本公司对报告内容(含公开信息)的准确性、完整性、及时性、有效性和适用性等不做任何陈述和保证。本公司已力求报告内容客观、公正,但报告中的观点、结论和建议仅反映撰写者在报告发出当日的设想、见解和分析方法应仅供参考。同时,本公司可发布其他与本报告所载资料不一致及结论有所不同的报告。本报告中的信息或意见不构成交易品种的买卖指令或买卖出价,投资者应自主进行投资决策,据此做出的任何投资决策与本公司或作者无关,自行承担风险,本公司和作者不因此承担任何法律责任。 投资顾问:吴清淳(登记编号:A0740622030004) |






