中信建投发布研报称,字节Seedance2.0视频模型发布,多模态模型能力跃升,有望革新影视赛道,持续看好AI漫剧:1)漫剧是少有的被大模型替代风险小、行业高增的赛道。对比影视和游戏,大模型现已基本满足漫剧创作需求。漫剧制作公司是大模型公司的下游应用方,被大模型替代的风险小。2)Token需求大,模型公司扶持行业发展。根据不同漫剧类型,AI漫剧每分钟消耗的token在50万到数百万不等,单部漫剧创作需要消耗过亿token。大模型公司对漫剧行业给予的各项倾斜和扶持,为行业带来战略机遇期。3)平台竞争激烈,制作公司有利润空间。各家漫剧平台在漫剧分账、流量等扶持政策持续升级,看好AI漫剧制作公司利润空间增厚。
中信建投主要观点如下:
进入2026年,AI短剧继续高增,且爆款数量大幅增加。据短剧自习室,2026年1月AI短剧单月播放增量超49.73亿,是2025年11月27.77亿播放增量的近2倍。1月的日上新数量最高接近300部,且1月有13部播放量过亿的AI短剧,大幅超过2025年10月的5部和11月的1部。从市场规模看,预计2025年漫剧的市场规模接近200亿元,预计2026年将继续保持高速增长,快速缩短与短剧市场约670亿元的规模差距。
1、大模型加速迭代,有望革新影视行业。
1)谷歌DeepMind:1月30日,谷歌DeepMind首次开放Genie3世界生成模型。用户通过文本指令生成可以交互的视频内容,目前最长可以生成1分钟的视频,且可以操作角色和镜头方向。结合谷歌、World Labs等AI团队的观点,世界模型短期有望重塑影视行业,利好AI漫剧和AI互动剧,长期有望重塑游戏行业。
2)字节跳动:2月视频生成模型Seedance 2.0在即梦平台上线。Seedance 2.0可根据文本或图像创建电影级视频,支持根据描述的情节自动规划分镜和运镜,支持音画同步,支持多镜头叙事等复杂需求。Seedance 2.0会自动保持所有场景切换中角色、视觉风格和氛围的一致性,无需手动编辑,据官方表示,“非常适合创建从开头到高潮的完整叙事序列,并确保专业级的连贯性。”
2、大模型升级利好AI漫剧和AI互动剧,优质下游客户,被替代风险低。
AI漫剧制作公司是大模型的优质客户,被替代风险小。对比影视剧、游戏,目前AI漫剧对视频生成质量的要求相对较低,基本满足商业化需求。目前从剧本创作、角色和场景等资产生成、分镜设计,再到动画、配音、背景音乐生成,漫剧创作的全流程已经在深度应用各类AI工具。最核心的动画生成环节,目前市面上主流的工具包括字节跳动的即梦、快手的可灵、Runway等。
因此在现阶段,AI漫剧是能够大规模商用视频大模型的纯下游应用场景,AI漫剧制作公司是视频大模型最重要的客户之一。此外,AI漫剧制作公司作为视频纯下游客户,受大模型替代的风险较小。
漫剧创作的token需求大,模型公司有支持下游发展。漫剧的创作流程中,从剧本创作、角色和场景等资产生成,到动画和配音生成等各个环节,都需要消耗token用于文本、图片、音频和视频生成。其中token消耗最多的场景就是动画/视频创作环节,占总token消耗量的90%以上。
视频生成消耗的计算公式:token消耗量 = (宽度像素 × 高度像素 × 帧率 × 秒数时长) ÷ 1024
普通动态漫创作通常需要消耗过亿token。动态漫常用的视频格式是1)720p分辨率,2)宽高比为1280×720,3)15fps的低帧率(正常为24fps)。静态漫转动态漫、沙雕漫、普通和高品质漫剧等不同的类型AI漫剧对上述参数的要求不同,所以每分钟token消耗存在差异。根据上述公式计算,对于静态漫转动态漫、沙雕漫等消耗量较少的AI漫剧,每分钟视频生成需要约50万token,而对于高品质AI动态漫,每分钟需要消耗数百万token。此外,一部漫剧成品需要反复修改,所以创作过程中,实际的视频生成时间不止80-120分钟。综合以上计算,通常创作一部普通动态漫需要消耗上亿token。
头部漫剧公司月产能已超百部,未来还将继续增长。以酱油动画为例,公司是阅文集团投资的头部漫剧制作公司,按抖音漫剧累计播放量统计,2025年公司在全市场排名第2。据短剧自习室,2025年12月酱油动画的人员规模已超1000人,月产能达100-150部,较年中翻倍。团队规模还在扩大。一是仅15天到一个月的较短的培训周期,二是行业爆发式增长,因此公司预计人员规模有望扩充至2000-3000人。
3、平台竞争激烈,制作公司有利润空间。
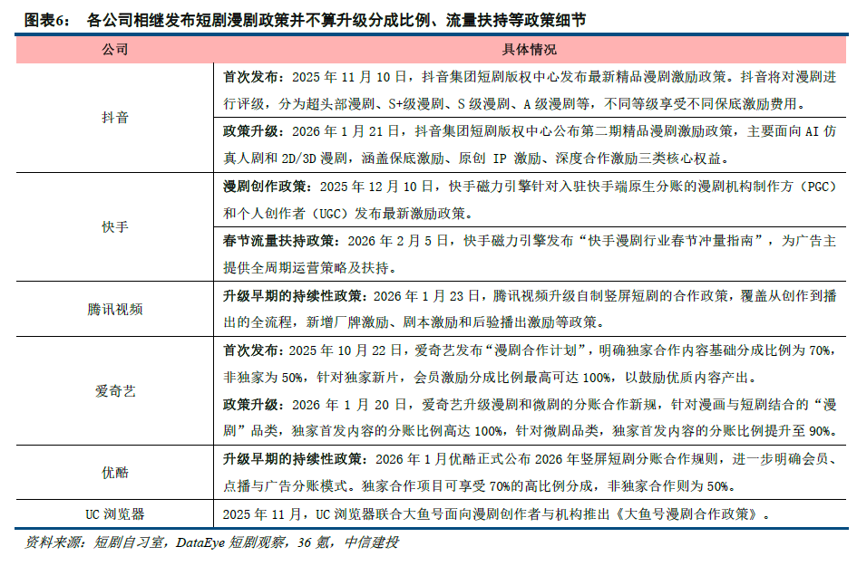
随着行业规模高增,漫剧全产业链加速布局。自2025年下半年,网文IP公司、出品公司、视频平台等漫剧行业的各环节参与方对行业的投入持续增加。看上游网文IP公司,多是双线布局。一方面直接下场利用储备丰富的网文资源参与漫剧创作;另一方面向第三方制作公司开放版权库,争取合作共赢。看中游出品公司,众多短剧公司在2025年上半年切入漫剧赛道,下半年稳步扩大生产能力,从供给端驱动市场快速增长。看下游视频平台,抖音、腾讯视频、爱奇艺等长中短视频平台不断升级针对漫剧的流量扶持、分账比例等政策。视频平台从流量端进行算法分发并给予漫剧更多曝光,推动需求端的快速增长。
1)视频平台:开拓独立平台、APP,升级扶持政策,争夺早期流量
漫剧平台竞争激烈。从播放平台看,一方面有爱奇艺、优酷等视频平台相继在平台上增加“漫剧”独立频道,另一方面腾讯、字节跳动、百度等公司相继发布漫剧独立APP。视频平台通过对“漫剧”标签的高曝光吸引目标用户。
最新发布独立APP的是腾讯的“火龙漫剧”。该产品由腾讯视频团队开发,于2月4日在安卓和iOS端上线。漫剧的题材和类型覆盖全面,包含传统短番、动态漫、AI漫、沙雕漫等。对比字节跳动的红果漫剧,火龙漫剧增加了“上新”日历功能,满足用户的追番需求,有助于培养用户的长期使用习惯。
从扶持政策看,抖音、腾讯视频、爱奇艺等长中短视频平台不断升级漫剧扶持政策。视频平台在漫剧行业发展早期的流量竞争依然激烈。从分账比例看,视频平台对出品合作方的优惠力度极大。例如爱奇艺等部分平台基于独家新片的会员激励分成比例最高可达100%。伴随着更高的资金奖励、更优惠的分账比例、更多的流量扶持,上游和中游公司有望享受平台竞争带来的流量红利期,释放更多利润。
2)IP和出品公司:加速入局,央视推国家级项目
央视推出国家级AI漫剧项目。2026年1月7日,中央广播电视总台举办了“赢在一起”央视频2026年精品节目片单发布活动,并在现场官宣了《中国AI漫剧大会》与《CMG首届中国AI漫剧之夜》两大国家级原创项目,此外还推出了总台首部精品AI漫剧《山海经之破混沌记》。其中《中国AI漫剧大会》定位为大型新业态项目,旨在通过专业赛制发掘、孵化优秀AI漫剧;《CMG首届中国AI漫剧之夜》将邀请文化学者、艺术家及产业代表,共同探讨AI漫剧的艺术可能性与未来发展路径。
1月以来,众多上市公司加速漫剧布局。2025年,多家上市公司已在漫剧行业实现亮眼表现,作品累计播放量进入2025年全行业前十。据短剧自习室的统计,2025年抖音漫剧累计播放量最高的制作公司中,阅文集团投资的酱油文化位列第2,中文在线第6,此外阅文集团自有漫剧、掌阅科技位列第23和24。在行业高速发展下,一方面头部公司继续加大投入,另一方面也有更多公司进入漫剧行业。
风险提示
版权保护力度不及预期,知识产权未划分明确的风险,IP影响力下降风险,与IP或明星合作中断的风险,大众审美取向发生转变的风险,竞争加剧的风险,用户付费意愿低的风险,消费习惯难以改变的风险,关联公司治理风险,内容上线表现不及预期的风险,生成式AI技术发展不及预期的风险,产品研发难度大的风险,产品上线延期的风险,营销买量成本上升风险,人才流失的风险,人力成本上升的风险,政策监管的风险,商业化能力不及预期的风险。
