10月24日,是蒙泰转债、新23转债的最后交易日。
蒙泰转债、新23转债10月23日收盘价分别为144.000元/张和131.254元/张,如果投资者不及时交易或转股而被强制赎回,可能亏损分别超29%和23%。此前,三羊转债部分持有者就因未及时操作导致亏损超20%。
操作不及时或将亏损
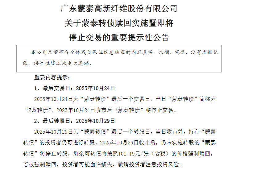
蒙泰高新发布关于蒙泰转债赎回实施暨即将停止交易的重要提示性公告,提醒投资者10月24日为蒙泰转债最后一个交易日,10月29日是最后一个转股日,债券持有人应及时卖出或转股。10月29日收市后,未实施转股的蒙泰转债将全部冻结,停止交易和转股。
根据公告,10月24日(含当日)收市前,债券持有人可选择在债券市场继续交易或转股。10月24日至29日(含当日)收市前,债券持有人还可以23.47元/股的价格转换为公司股份。10月29日收市后,未及时转股的可转债将按照债券面值加当期应计利息的价格101.19元/张被强制赎回。
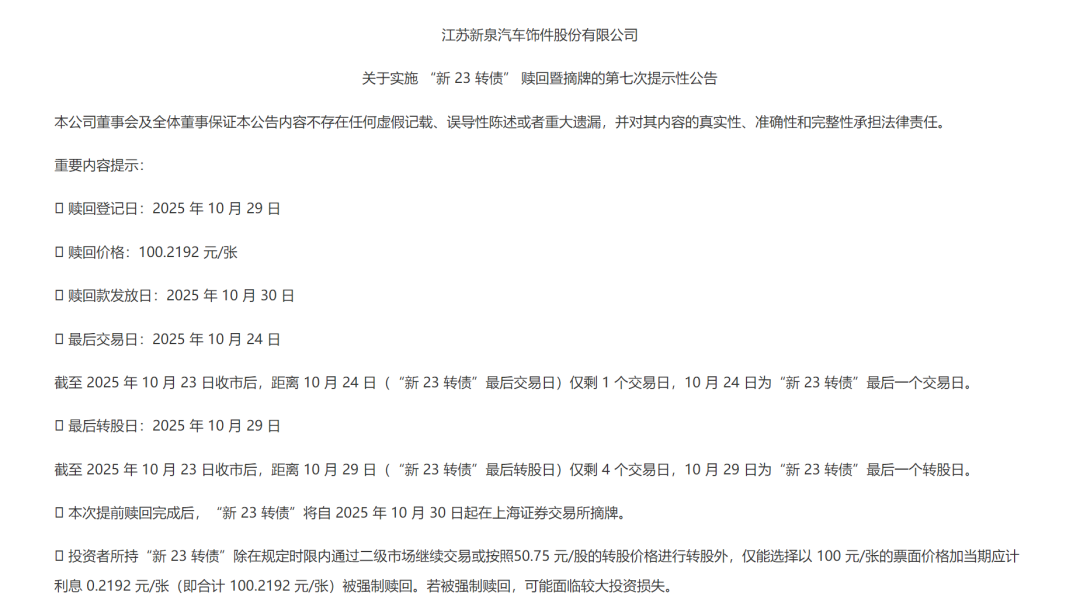
新泉股份发布关于实施 “新23转债” 赎回暨摘牌的第七次提示性公告,提醒投资者10月24日为新23转债最后一个交易日,10月29日是最后一个转股日,债券持有人应及时卖出或转股。10月29日收市后,未实施转股的新23转债将全部冻结,停止交易和转股。
根据公告,10月24日(含当日)收市前,债券持有人可选择在债券市场继续交易或转股。10月24日至29日(含当日)收市前,债券持有人还可以50.75元/股的价格转换为公司股份。10月29日收市后,未及时转股的可转债将按照债券面值加当期应计利息的价格100.2192元/张被强制赎回。
截至10月23日收盘,蒙泰转债、新23转债价格分别为144.000元/张和131.254元/张。对照各自的强赎价格,投资者若是未及时操作,或将分别亏损超29%和23%。截至目前,蒙泰转债、新23转债仍有0.55亿元和1.92亿元余额尚未完成交易或转股,所占比例分别超18%和16%。
触发强赎后如何操作?
所谓可转债强制赎回,是指在可转债转股期内,所属公司股票连续30个交易日中至少有15个交易日收盘价不低于转股价格的130%,上市公司有权以债券面值加应计利息的价格总和来赎回全部或部分未转股的可转债的行为。
对于投资者而言,如若触发了强赎机制,应该在规定期限内卖出或者转股。否则,上市公司将会以略高于面值的价格赎回可转债,届时投资者尤其是热衷于追涨高溢价可转债的投资者将可能面临较大损失。
面对可转债强赎,大多数投资者可以进行两种操作来规避不必要的风险。第一种是直接卖掉可转债,落袋为安,由于可转债是T+0交易,投资者可以随时卖出;第二种是在炒股软件中进行转股操作,但投资者要注意,转股后的可转债就变成了股票,交易规则也从T+0变成了T+1,当日无法进行卖出交易。
值得注意的是,可转债新规新增了最后交易日标识,即在可转债最后交易日的证券简称前增加“Z”标识,以向投资者充分提示风险,投资者看到此标识时应及时进行操作。若未及时卖出,停止交易后还将有3个交易日的转股时间,此时只能进行转股操作。
