近期央企重组消息不断,中国船舶吸收合并中国重工,中国五矿拟入主盐湖股份,国泰君安并购海通证券等,标志着央企重组进入新一轮高潮。
十一黄金周,九方擒龙倾情呈现《国庆行业干货》系列四:国企改革投资机会梳理。
据Wind数据统计,剔除重组失败、出让方,下半年以来披露并购重组进展的A股央企上市公司共有八家。
说明在二十届三中全会以后,国企改革并购速度明显加快,对央国企做大做强有着重要意义。国有企业是中国特色社会主义经济的顶梁柱,是国家可依靠的主要力量,做大做强国有企业,提高国有企业经营效率是伟大的时代使命。
2024年7月18日,二十届三中全会,会议审议通过《中共中央关于进一步全面深化改革、推进中国式现代化的决定》,系统性提出进一步全面深化改革、推进中国式现代化的目标和方案。全会将深化国资国企改革纳入全面深化改革战略全局,明确国有经济在新征程上的改革方向、推进节奏和重点领域。
相较过去的单方面改革,此次全会更加强调系统集成与实效,通过一揽子的改革方案将市场、国企、民企、金融、人才等生产要素作为一个整体,去提升央国企的综合实力,提升生产效率,资源使用效率。过去长期以来央国企的经营效率是低于民营企业的,并没有最大发掘自身最大价值。
甚至导致国有资源流失,人才流失,长期利润亏损等问题。本次国企改革力度空前,高层不断发声,国务院发布《关于进一步完善国有资本经营预算制度的意 见》,新一轮国企改革深化提升行动再次落地;进一步研究将市值管理纳入中央企业负责人业绩考核并对央企市值管理考核。
《决定》提出总目标,到2035年,全面建成高水平社会主义市场经济体制,基本实现国家治理体系和治理能力现代化。推进国有经济布局优化和结构调整,推动国有资本和国有企业做强做优做大,增强核心功能,提升核心竞争力。
图:二十届三中全会

数据来源:九方金融研究所
图:未来国企改革七大方向

数据来源:九方金融研究所
图:央国企与民营企业净资产收益率对比
数据来源:九方金融研究所
9月24日,证监会发布《关于深化上市公司并购重组市场改革的意见》,并就《上市公司监管指引第 10 号—市值管理(征求意见稿)》公开征求意见(《市值管理指引》)。
2024年1月,国资委提出市值管理考核,是央国企在深化价值管理工作基础上的一次 突破,引入市值管理考核指标后,央国企在资本市场的价值创造能力有望进一步提升。证监会和国资委双双发力,明确央国企要通过各种方式提高企业经营效率,提升企业价值,考核企业各种财务资本,考核央国企市值管理。
“一利五率”纳入考核,提升国有企业盈利质量。中央企业考核指标体系由2022年的“两利 四率”变为“一利五率”,即“利润总额、资产负债率、营业现金比率、净资产收益率、研发经费投入强度、全员劳动生产率”。
考察重点由扩大规模向提升盈利质量转移,新增 ROE 和营业现金比率作为央企考核指标,“一利五率”将原本考核指标中的净利润改为净资产收益率,有利于国企长期盈利质量的提升,打造中国特色社会主义估值体系。目前普遍央国企的估值都较低,PB大多处于1倍PB左右,相信在市值考核新规下,央国企通过改善企业经营效率,提升自身财务资标,通过并购重组,提高分红率等方式,相信自身估值水平会逐步提高,市值水平也会逐步回升,不断为投资者带来相信的价值。
图:央国企财务考核目标

数据来源:财通证券,九方金融研究所
目前上市公司有5400多家,其中国有企业有1400多家,占比26%左右,截止2024年中报,央国企国企业实现营收40.8万亿,占比全国企业收入的62.3%,利润2.27万亿,占比64.5%。
可以看过央国企是我国经济的支柱,更加看出提升央国企综合竞争力的重要性,同时从估值对比上,可以看出无论是PE还是PB估值,央国企估值水平都处在较低位置。
目前随着最近的国企改革政策实行,央国企并购重组,强化分红,考核财务指标等政策的逐步落实。相信国有企业未来将实现更大的价值,经营效率提升,帮助投资人和社会创造出更大的价值,从而带动我国经济逐步走向现代化。
图:央国企估值对比


数据来源:九方金融研究所
资本市场“中国式现代化”新定位—重估中国优势资产。央国企的重估,能够“一箭三雕”,同时兼顾短期+中期+长期的3项目标。国有经济如何重估:从“低 PB 高股息”走向“中特估+产业”下的国企内在价值提升。增长率提高—打造新兴战略行业第二增长曲线。降低资本成本—提高国企竞争优势。分红率提高—加大分红或回购。我国的央国企市值会逐步回归到合理水平,相关企业也有较大的投资机会。
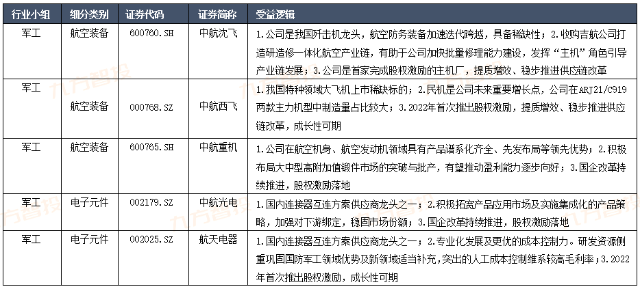
相关央国企公司如下:


图:计算机行业央国企

数据来源:九方金融研究所
图:地产基建行业央国企

数据来源:九方金融研究所
参考文献:
20240813-五矿证券-从三中全会解读国企改革
20240722-华龙证券-中共中央关于进一步全面深化改革推进中国式现代化的决定》解读:改革再深化,启航新征程
免责声明: 本文观点由九方智投胡祥辉编辑整理(登记编号: A0740620080005),仅代表个人观点。任何投资建议均不作为您投资的依据,您须独立作出投资决策,风险自担。投资有风险,入市需谨慎。
