智谱,正式走到资本市场门口。
12月19日晚间,智谱披露港交所聆讯后资料集,中金公司担任独家保荐人。
一位大模型领域投资人对《科创板日报》记者表示,智谱冲刺“全球大模型第一股”的意义,远超单一企业的资本化突破。作为大模型“六小虎”中首家启动IPO的企业,其上市进程将为长期缺乏公开市场估值参照的大模型行业,提供可量化的市盈率、市销率等估值锚点,填补此前“无公开标的”的行业空白。
从全球竞争格局看,智谱的上市将使中国AI企业首次在资本市场节奏上领先于OpenAI、Anthropic等美国巨头,标志着中国大模型产业从“技术竞赛”进入“资本验证”的新阶段。
累计研发投入超44亿元
营收方面,2022年至2024年,智谱收入分别为5740万元、1.245亿元、3.124亿元,连续三年实现快速增长,年复合增长率高达130%;2022年至2024年,智谱毛利率分别为54.6%、64.6%、56.3%,2025年上半年毛利率为50%。
据弗若斯特沙利文报告,按2024年营收计算,智谱在中国独立通用大模型开发商中位列第一,在所有通用大模型开发商中排名第二,市场份额达6.6%。
智谱一直在投入高强度的研发。招股书显示,2022年至2024年,智谱的研发开支从8440万元飙升至21.95亿元,2025年上半年研发投入进一步增至15.95亿元,累计研发投入超44亿元。
不过,受高额研发投入等影响,智谱尚未实现盈利。2022年至2024年,智谱分别录得亏损1.44亿元、7.88亿元、29.58亿元,2025年上半年亏损23.58亿元。公司表示,亏损主要用于模型迭代、算力建设和人才储备,随着商业化规模扩大和规模效应显现,盈利水平将逐步改善。
值得关注的是,智谱的GLM架构实现了全国产化突破,适配40余款国产芯片,其多模态模型、智能体模型等产品矩阵覆盖语言、代码、视觉等全场景,成为业内通用性最高的模型体系之一。2025年6月,OpenAI在行业分析报告中将智谱列为全球主要竞争对手。
累计融资超83亿,美团腾讯小米均是股东
成立于2019年的智谱,其技术基因可以追溯到1996年成立的清华大学计算机系知识工程实验室,这是国内最早开展自然语言处理与知识图谱研究的实验室之一。
智谱核心领导层均具有清华背景。CEO张鹏是清华大学2018创新领军工程博士,他的职业生涯始于清华大学知识工程实验室,2006年起主导研发科技情报平台AMiner——这一系统正是智谱的技术雏形。
首席科学家唐杰是清华大学计算机系教授、系副主任;智谱联合创始人、执行董事兼董事长刘德兵今年49岁,本科毕业于北京交通大学,博士毕业于中科院计算所,曾在清华大学担任高级工程师。
成立6年间,智谱融资8轮,累计筹资超83亿元,IPO前估值已达243.8亿元。背后明星资本云集,吸引了高瓴资本、启明创投、君联资本等知名机构,以及美团、腾讯、小米、蚂蚁等互联网巨头。仅在2024年12月以来的半年内,智谱就密集完成了超50亿元人民币的融资。
IPO前,北京链湃持股8.45%,慧惠持股9.8%,智登持股6.75%,君联资本持股6.73%,美团持股4.27%,启明创投持股2.49%。
此前张鹏曾告诉《科创板日报》记者,“公司判断实现AGI的路程还很长,需要大量技术探索和研究投入,而这个过程的成本是非常大的。创新探索的试错成本相对会增高,这是不可避免的。而不管智谱融了多少钱,拿了多少收益,其实都是通往AGI道路上的盘缠。”
押注大模型API调用
截至2025年9月30日,智谱模型已经辐射到全球12000家企业客户、超8000万台终端用户设备,以及超4500万名开发者。
据招股书,智谱核心产品是人工智能大模型,报告期内公司收入主要来自于大模型收入。从披露的收入结构分析,无论是面向政府端(ToG)还是大型企业端(ToB)客户,本地化部署大模型是其营收的核心来源,截至2024年,本地化部署贡献了84.5%的收入,云端收入占15.5%。
偏重本地化部署的商业模式也是智谱在发展初期的生存策略。智谱通过本地化部署深入满足政企客户的定制化需求,这也是大厂较难下沉覆盖的领域。
但智谱当前的核心命题在于,在稳固“重业务”(本地化部署)收入基本盘的前提下,持续拉升MaaS平台等“轻业务”的收入占比,进而强化规模化扩张能力,向资本市场充分证明其商业模式的盈利能力与长期增长价值。
因此,从战略方向与业务增量看,智谱正在有意识地将重心逐步向云端部署与MaaS模式倾斜。
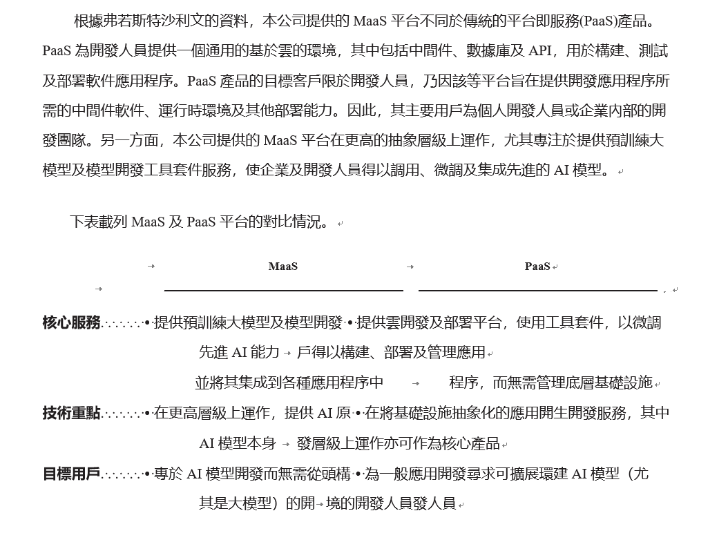
智谱于2021年开始布局MaaS,目前已做到MaaS有规模收入。通过分层架构向不同客户提供灵活的AI解决方案,形成了覆盖“模型层-工具层-应用层”的全链条服务能力。
据智谱方面告诉《科创板日报》记者,智谱云端MaaS和订阅业务呈现指数级增长趋势,付费流量收入超所有国产模型之和。
具体盈利来源主要包括三类:一是API调用服务,通过按使用量或订阅制收费,是当前核心收入来源,公司目标将其收入占比提升至50%;二是企业级定制服务,为金融、工业、消费等行业客户提供私有化部署及定制化模型开发;三是开发者工具订阅,以高性价比的编码工具等产品吸引海量开发者付费。
张鹏近日对《科创板日报》记者披露,面向全球开发者的模型服务业务(GLM Coding Plan)年度经常性收入(ARR)已突破1亿元人民币,折合美元约1400万。
这一数据的核心价值,并非在于其营收体量,而在于其背后所指向的业务转型方向与增长趋势——这标志着智谱正主动提升API服务、即模型即服务(MaaS)平台的收入占比,同时逐步弱化私有化部署在整体商业叙事中的权重。
这种战略取舍在产品层面同样有所体现。2024年,智谱曾密集推出语音交互、视觉理解、视频生成等多模态大模型,试图拓宽应用场景覆盖面;但进入2025年后,其产品策略明显收缩,重新聚焦于基座大模型与代码大模型等具备长期商业价值、且更适配API规模化分发的核心赛道。
而这一战略调整,已开始传导至收入结构的变化中。从招股书披露的数据来看,云端业务收入占比确实已呈现逐年攀升的态势,而增长的核心驱动力,正是来自MaaS平台中代码模型的调用需求,这一趋势在2025年下半年GLM-4.5与GLM-4.6相继发布后尤为显著。
这一业务转型态势,也引出了一个无法回避的行业命题:在云厂商纷纷入局、MaaS平台同质化竞争加剧的市场背景下,智谱的核心竞争优势究竟何在?
据了解,智谱MaaS平台的客户群体主要是科技互联网和企业服务市场,目前中国前十大互联网公司9家在用智谱GLM大模型。
这一现象折射出当前大模型市场的关键特征——企业客户在MaaS层面的选型并非局限于“自产自销”,头部云厂商亦未能形成绝对垄断。实践中,企业通常会采取多模型并行接入的策略,而性能更优、服务更稳定的模型,自然会占据更高的调用份额。
招股书数据显示,**智谱的日均token消耗量已从2022年的5亿,飙升至2025年上半年的4.6万亿。
这也正是智谱希望向资本市场传递的核心价值逻辑:其目标并非是一家依赖项目交付生存的“重资产”模型公司,而是成长为一家具备云端规模化token调用能力、拥有长期商业价值的大模型平台型企业。而随着基座模型能力持续提升,公司也有机会向to d /to c的方向继续scaling。
此外,招股书指出,智谱“重视AI发展的地域间合作,积极参与构建中国及东南亚等国家及地区的国家及城市级基座模型平台”。目前,其海外主权大模型已经落地多个国家。
自2024年起,智谱的本地化部署服务开始从海外客户产生收入,其中主要来自东南亚客户。其收入结构变化显著:2024年,其本地化部署收入中中国大陆占比高达99.5%;而到2025年上半年,该比例已降至88.4%,同时来自东南亚市场的收入占比上升至11.1%,对应收入额为1792.7万元。
