合合信息是行业领先的 AI+大数据科技企业,专注智能文字识别及商业大数据应用。公司为全球 C 端用户和多元行业 B 端客户提供数字化、智能化的产品及服务。公司目前已在银行、保险、证券、基金、汽车金融、供应链金融、政务、制造、物流、地产、征信等近 30 个行业实现成熟应用,未来公司有望受益于 AI 以及大数据应用的加速落地而保持高质量增长。同时,公司合作华为,扫描全能王鸿蒙原生应用建立起手机、平板等多设备无缝接续的文件快速共享通道。
合合信息成立于2006年,成立伊始就将文字识别技术作为核心技术方向,并在2009-2010年打造名片全能王和全能扫描王这两款核心 C 端 APP。2015 年,公司利用自身技术优势快速切入商业大数据领域,以把握大数据领域的发展机遇。2016 年,公司将深度学习算法、自然语言处理技术与 OCR 技术相结合,自主研发智能文字识别技术,大幅度提升智能文字识别技术的性能和应用场景,并将 AI 技术落地成为产品级应用。

公司依托 AI 及大数据技术,已形成完善的面向 B+C 端用户的产品服务矩阵。公司 C 端业务主要为面向全球个人用户的 C 端 APP 产品,包括扫描全能王(智能扫描及文字识别 APP)、名片全能王(智能名片及人脉管理APP)、启信宝(企业商业信息查询 APP)3 款核心产品;公司 B 端业务为面向企业客户提供以智能文字识别、商业大数据为核心的服务,满足客户降本增效、风险管理、智能营销等多元需求,助力客户实现数字化与智能化的转型升级。

公司核心团队在行业内拥有多年工作经历,技术背景雄厚。公司董事长、总经理及法定代表人镇立新先生,毕业于中国科学院自动化研究所,是世界顶尖的人工智能与模式识别技术科学家。
(一)合合信息:扫描全能王合作华为鸿蒙系统,共同推动智能扫描发展
华为鸿蒙系统发布以来,公司旗下扫描全能王便与华为展开紧密合作,共同推动智能扫描领域的发展,优化用户扫描使用体验。2023 年 12 月,“鸿蒙合作签约暨扫描全能王鸿蒙原生应用开发”签约仪式举办,公司与华为达成鸿蒙合作,旗下扫描全能王将基于HarmonyOS NEXT 正式启动鸿蒙原生应用开发。双方计划在以OpenHarmony 为底座的HarmonyOS 上构建应用及服务,充分发挥自身的技术优势与资源优势,携手为用户带来更优质的服务体验,实现成果共享、商业共赢。2024年6月21-23日,华为开发者大会 HDC2024 举行,扫描全能王荣获华为“鸿蒙先锋-卓越领航奖”。

(二)围绕AI+大数据,赋能B端智能文字识别业务
公司智能文字识别 B 端服务的应用场景广泛,下游多种行业客户在对证照、合同、票据、报表等各类文档的分类、录入、校对、解析等人工环节流程均有数字化转型需求,公司智能文字识别服务已在多元化的行业实现商业化落地,并且覆盖银行、证券、政府等多个行业的不同应用场景。

按照下游客户类型及交付形式,公司智能文字识别服务可分为B 端基础技术服务、B端标准化服务、B 端场景化解决方案三种形态。目前基础技术服务、标准化服务的目标客户为中型企业、集团性企业的子公司或者具有一定技术开发能力的企业,场景化解决方案的目标客户为付费能力较强、要求与业务场景紧密结合的大型企业。

在商业大数据领域,公司除了启信宝 APP 产品外,为B端企业用户提供数据包、SaaS 软件、企业知识图谱解决方案等多维度服务,未来有望受益于政策推动叠加下游企业需求成长而实现营收的高质量增长。

(三)依托 AI 技术开发智能文字识别机器人
在场景化解决方案中,公司依托 AI 技术开发智能文字识别机器人。公司针对财报、票据、合同等场景下的客户文档,AI 机器人可通过自由配置,输出各类业务场景下所需的结构化字段结果,灵活应对多种业务场景复杂样本,并进一步提供差异比对、指标分析等智能分析服务,同时也提供对多种 AI 机器人的管理服务。
公司 C 端产品扫描全能王综合性能在同类产品中居于领先地位。根据CNAS认可的检测实验室,上海计算机软件技术开发中心出具的《软件测试报告》,扫描全能王在复杂场景数据集识别率为 91%,领先于 Adobe Scan、WPS、百度网盘、福昕PDF、夸克APP。在其他几类场景中,扫描全能王识别率同样领先。

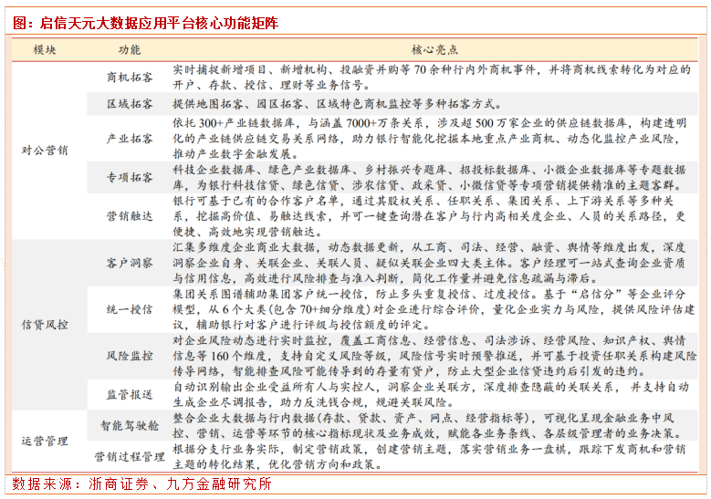
(四)启信天元大数据平台有望在三大应用场景中打开市场空间
公司旗下启信数据推出的启信天元大数据应用平台,在对公营销、信贷风控、运营管理三大核心应用场景中,针对性地解决了银行数字化转型中的系统建设痛点,将多家头部银行数字化项目中的共性需求转化为标准化应用模块,通过模块组件的灵活组合应用与快速复用,实现系统的快速交付与落地。

启信天元大数据应用平台支持本地化部署,以“数据库+平台”的形式,可自由搭配20+种启信数据库,兼具安全性与强扩展能力,支持数据融合、功能定制、平台集成,支持数据以 API 接口或插件形式输出至银行其他业务系统。在对公营销场景中,启信天元大数据应用平台创新性将商机获取、尽职调查、客户触达与跟踪、运营管理等流程融为一体,实现一站式数字化营销与全流程闭环式商机管理,并可与银行CRM系统实现对接。近期上线的网格营销、产业金融、重点客群等功能模块,更是有效提升了商机获取效率与精准性,助力银行“获客”、“活客”。

公司营收及盈利保持快速增长态势,经营规模持续成长。2023 年公司实现营业总收入11.87 亿元,同比增长 20.0%,2018-2023 年 CAGR 达到 43.3%。2024 年前三季度,公司实现营业总收入 10.49 亿元,同比增长 21.0%。净利润方面,公司自2020 年实现扭亏为盈以来利润快速增长,2023年实现归母净利润3.23亿元,同比增长13.9%,2020-2023年CAGR 达到 35.6%。

公司募投项目旨在持续升级产品技术,进一步提升主营业务的核心竞争力。此次公司IPO 共募集资金投资额 14.90 亿元,募投项目聚焦于人工智能、商业大数据的C端产品及B端服务研发升级、以及核心技术研发升级。

公司作为行业领先的 AI 及大数据科技企业,专注智能文字识别及商业大数据应用,核心产品矩阵完善。未来公司有望受益于 AI 以及大数据应用的加速落地而保持高质量增长。
研究报告:
20241129-浙商证券-688615-合合信息-AI+大数据龙头厂商,B+C端完善业务矩阵贡献多极成长动力
投资顾问:吴清淳(登记编号:A0740622030004),本报告中的信息或意见不构成交易品种的买卖指令或买卖出价,投资者应自主进行投资决策,据此做出的任何投资决策与本公司或作者无关,自行承担风险,本公司和作者不因此承担任何法律责任。
